
Calibrate
Calibrate offers a cloud-based Operational Excellence platform, extracting vital performance metrics monthly from top ERP companies
Automatically capture and summarize monthly performance data from Oracle Cloud ERP or eBS.
Gather detailed operating metrics across critical processes like P2P, O2C, R2R, A2R, S&OP, and related tasks.
Provide transparency into performance across business units and regions.
Analyze cycle time, effectiveness, and technology utilization at the process level.
Monitor progress through month-to-month trending.
Reclaim operational excellence with Calibrate
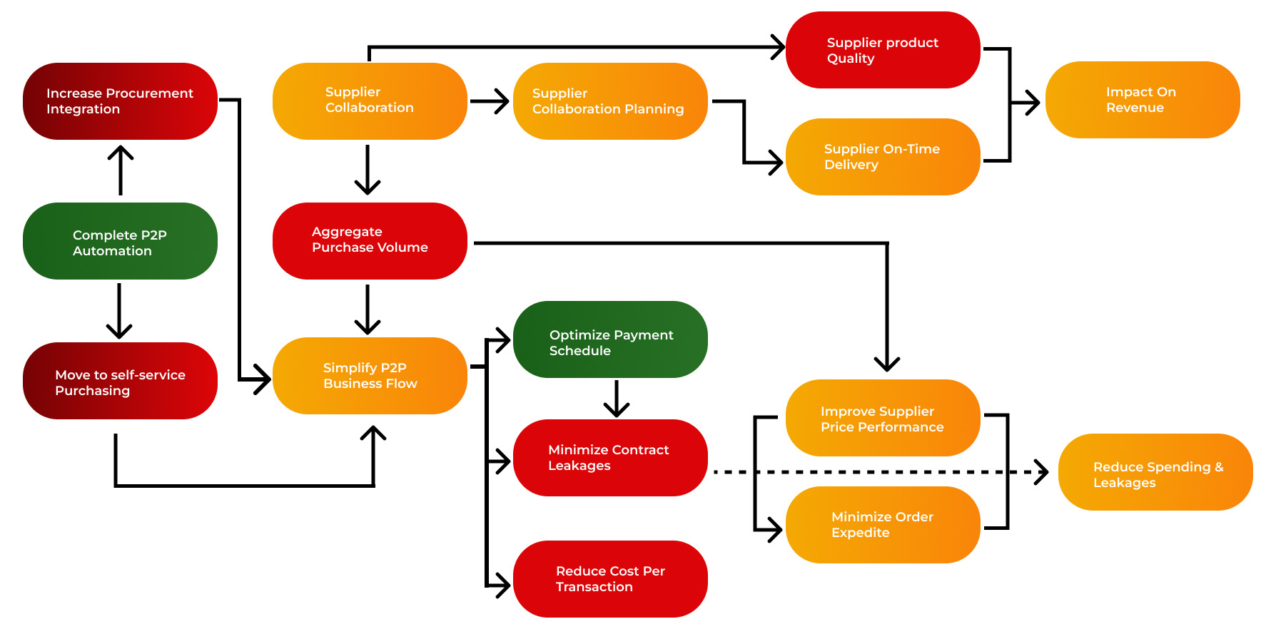
Procure To Pay – Scorecard View of the operations performance
Assess current business processes for completeness and best practice alignment
Automatically link, extract, and report on current operational performance
Establish connections between strategic goals and operational metrics
Evaluate and pinpoint gaps in Oracle eBS/Cloud configuration based on strategic objectives.
Solutions
Operational Excellence
Enhance Efficiency by obtaining a comprehensive understanding of processes, companies can streamline operations, implement automation, and ensure compliance, leading to enhanced outcomes and profitability.
Process Excellence
Visualize, model, and refine critical business processes with real-time insights, collaborative tools, and simulation capabilities.
Risk & Compliance
Develop digital process models to document risks, implement control measures, and easily demonstrate compliance with internal policies and external regulations. Experience the change that Calibrate can bring to your business.
Business & Systems Assessment Approach
Validation
Understand Current
State of operations Understand goals, objectives, measures and issues
Outside-In View
State of operations Understand goals, objectives, measures and issues
Outside-In View
Deep Dive
Big Picture- Organization Strategy
Review current processes and configuration
Review Supply Chain organization and structure
Review current IT architecture
Review current processes and configuration
Review Supply Chain organization and structure
Review current IT architecture
Solution Definition
Validate Strategic Intent with the solution
Define alternatives
Develop recommendations
Present findings and Review solutions for acceptance
Define alternatives
Develop recommendations
Present findings and Review solutions for acceptance
Solution Planning
Technology deployment scope
Technology Deployment plan & Approach
Budget estimates
Technology Deployment plan & Approach
Budget estimates
Deploy & Adopt
Business solution blueprinting
Technology Architecture blueprint, Data definition blueprint
Technology Implementation - Realization
Optimize Supply Chain solution to improve supply chain performance accuracy
Technology Architecture blueprint, Data definition blueprint
Technology Implementation - Realization
Optimize Supply Chain solution to improve supply chain performance accuracy

Our Product
Business Process and Operations Maturity Exchange – Calibrate Tool Snapshot
We address Business Processes and Operations across Procure To Pay, Order To Cash, Asset To Retire, Record To Report, and Sales & Operations Planning
We autonomously benchmark business operations against both competitors and internal performance over the last four years
Seamlessly integrate with customers using Oracle eBS and Oracle Cloud ERP. Calibrate provides adaptors specifically designed for Oracle ERP
Our KPI and Process definitions align with the APQC framework
Services
1
Consulting
Our deep industry expertise can help you embrace the future of work and reshape your enterprise for what lies ahead.
Industry business process adoption leveraging our In-A-Box solution tool
kit
Business process maturity assessment to define road map for technology and business operations improvement areas
Business KPI and Operational KPI definition
2
Technology Implementation
We have deep expertise in technology implementation leveraging our pre- build solution accelerators for Oracle cloud and eBS
Oracle eBS, Oracle fusion Cloud ERP & Supply Chain, Oracle Primavera and
Oracle Integration (OIC) Factory Product Engineering iintegration adaptors using OIC for Oracle Cloud and Oracle eBS with Globality,ARM,Tradshift,SAP,ARIBA etc Mobility and Business Intelligence solution on Oracle Primavera or Shiftpurple custom solutions
3
Support- Maximize User Adoption
Our Technology support is not focussed around fixing the technical problem but to work on user adoption and business gain
Oracle Cloud ERP and eBS Support Services including PAAS Solutions Technical Support services for Primavera, Unifier, Integration On-demand enhancement and upgrade service

Testimonials
We collaborated with Calibrate to establish industry standard processes and measurements to identify any discrepancies in our business operations. We not only utilized their services for the assessment, but we also incorporated it as a part of our application management strategy to continuously monitor and improve our operations, which is a fundamental principle of our application support.
Vivek Kumar
Head of IT - ICC Industry
We used Calibrate to assess the maturity of our supply chain business processes and operations, which helped us define our future operating model. The insights we gained from Calibrate also helped us create a business case and funding mechanism. As we implemented technology solutions, it was easy to measure our success using Calibrate.
Gary Wilkins
Head of Supply Chain -Toshiba
Calibrate has transformed the way we monitor our operational performance. With its intuitive dashboard and comprehensive metrics, we can easily identify improvement areas and track our progress over time. It's been an invaluable tool for driving efficiency and achieving our business goals.
Bill Erwin- DigPacks Ltd.
Bill Erwin
Head of IT, DigPacks Ltd.
They have a fantastic team of specialists who are understanding, kind and informative. Their support feels both professional and personal to the company. No issues so far.
Ann C. Sands
Business Head
The support service is always run at the highest possible standard. All issues are resolved with a lot of care. All phone calls and emails are answered very professionally.
Paul T. Lister
Sales & Marketing

Connect Now
Start Your Performance Assessment
Schedule Your Appointment
Looking for an Operational Excellence Solution?
Latest News
Our Latest News
July 24, 2021
Regional Manager & limited time management.
With over a decade experience, we’ve established ourselves as one of the pioneering agencies in the region. We understand the importance of approaching each work…
July 24, 2021
Revitalising your people in to a retail downturn.
With over a decade experience, we’ve established ourselves as one of the pioneering agencies in the region. We understand the importance of approaching each work…
July 24, 2021
Organisational teams of the are just like families
With over a decade experience, we’ve established ourselves as one of the pioneering agencies in the region. We understand the importance of approaching each work…
July 24, 2021
Virtual Classroom Software Development for Teaching.
With over a decade experience, we’ve established ourselves as one of the pioneering agencies in the region. We understand the importance of approaching each work…
June 24, 2021
Digital Transformation in Healthcare in 2021: 7 Keys.
With over a decade experience, we’ve established ourselves as one of the pioneering agencies in the region. We understand the importance of approaching each work…
June 24, 2021
Know The Difference! Food Delivery Apps Vs Food.
With over a decade experience, we’ve established ourselves as one of the pioneering agencies in the region. We understand the importance of approaching each work…










